官方出手教减肥?全国各地都不同……建议收藏!
“春天不减肥,夏天徒伤悲”
春天来临,你是否在默默计划减肥了?
减肥期间到底该怎么吃?
近日,国家卫健委制定的
《成人肥胖食养指南(2024年版)》刷屏
手把手教你科学减肥!

值得注意的是
这份食谱细化到了
全国各地区的春夏秋冬
并贴心地
备注上了食谱的“总能量”

例如东北地区的春季食谱
就有“铁锅炖鱼”“菜包饭”
西北地区的食谱里有“臊子面”“油泼面”
都是当地好找的食物

课代表划重点时间
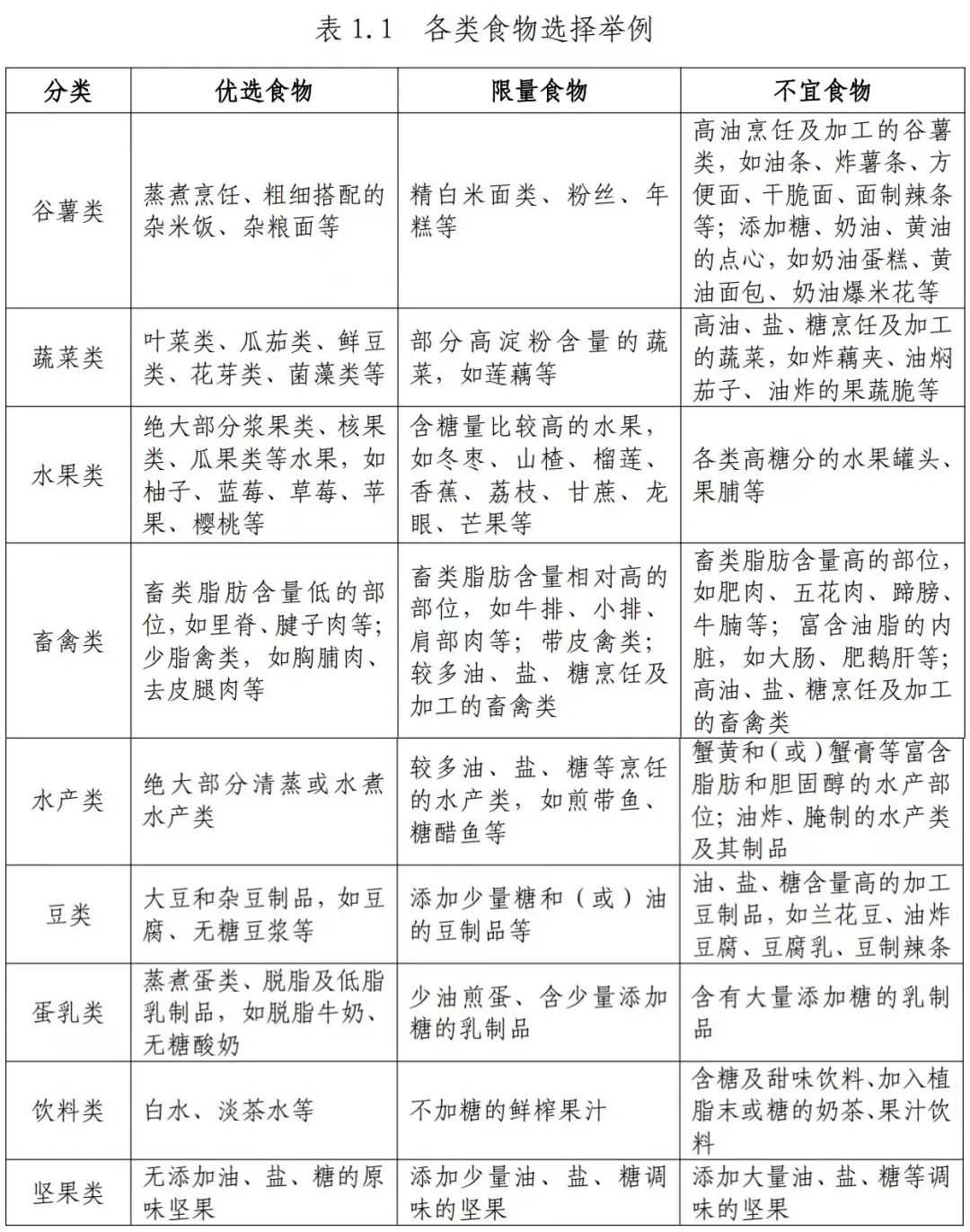
这些要多吃
01、鼓励主食以全谷物为主,适当增加粗粮并减少精白米面摄入。
02、保障足量的新鲜蔬果摄入,但要减少高糖水果及高淀粉含量蔬菜的摄入。
03、优先选择脂肪含量低的食材,如瘦肉、去皮鸡胸肉、鱼虾等。
04、优先选择低脂或脱脂奶类。

这些要少吃/不吃
01、减重期间应少吃油炸食品、含糖烘焙糕点、糖果、肥肉等高能量食物(高能量食物通常是指提供400kcal/100g以上能量的食物)。
02、减重期间饮食要清淡,每天食盐摄入量不超过5g,烹调油不超过20~25g,添加糖的摄入量最好控制在25g以下。
03、减重期间应严格限制饮酒。每克酒精可产生约7kcal能量,远高于同质量的碳水化合物和蛋白质产生的能量值。
每天吃多少?
减肥期间究竟该吃多少?
3个方法教你计算↓↓
方法一、正常情况下,不同人群每天的能量需要量如下↓
减肥人士推荐每日能量摄入平均降低30%~50%或降低500~1000kcal,或推荐每日能量摄入男性1200~1500kcal、女性1000~1200kcal的限能量平衡膳食。
方法二、可根据不同个体基础代谢率和身体活动相应的实际能量需要量,分别给予超重和肥胖个体85%和80%的摄入标准,以达到能量负平衡,同时能满足能量摄入高于人体基础代谢率的基本需求,帮助减重、减少体脂。
方法三、可根据身高(cm)-105计算出理想体重(kg),再乘以能量系数15~35kcal/kg(一般卧床者15kcal/kg、轻身体活动者20~25kcal/kg、中身体活动者30kcal/kg、重身体活动者35kcal/kg),计算成人个体化的一日能量。
科学减肥
一定要记住这4件事↓↓
《成人肥胖食养指南(2024年版)》建议
三大宏量营养素的供能比分别为
脂肪20%~30%,蛋白质15%~20%
碳水化合物50%~60%
推荐早中晚三餐供能比为3:4:3
01、定时定量规律进餐
虽然减肥需要控制食物的摄入
但盲目少吃或不吃不可取
过度饥饿反而可能会导致进食过量
要做到重视早餐,不漏餐
晚餐勿过晚进食
建议在17:00~19:00进食晚餐
晚餐后不宜再进食任何食物
但可以饮水
02、少吃零食,少喝饮料,不吃夜宵
不论在家还是在外就餐
都应力求做到饮食有节制、科学搭配
不暴饮暴食
控制随意进食零食、喝饮料
避免吃夜宵
03、进餐宜细嚼慢咽
细嚼慢咽有利于减少总食量
减缓进餐速度
可以增加饱腹感,降低饥饿感
04、适当改变进餐顺序
适当改变进餐顺序
也是一种简单、易行、有效的减重方法
按照“蔬菜一肉类一主食”的顺序进餐
有助于减少高能量食物的进食量
除了吃
减肥还有这几个法宝
睡觉
睡个好觉对减肥来说有多重要?
经常熬夜、睡眠不足、作息无规律
可引起内分泌紊乱
脂肪代谢异常,导致“过劳肥”
肥胖患者应按昼夜生物节律
保证每日7小时左右的睡眠时间
建议在23点之前上床睡觉
运动
身体活动不足或缺乏和久坐的静态生活方式
是肥胖发生的重要原因
肥胖患者减重的运动原则是
中低强度有氧运动为主,抗阻运动为辅
每周进行150~300分钟
中等强度的有氧运动
每周5~7天,至少隔天运动1次
抗阻运动每周2~3天
隔天1次,每次10~20分钟
每周通过运动消耗能量2000kcal或以上
少坐
此外,每天静坐和被动视屏时间
要控制在2~4小时以内
对于长期静坐或伏案工作者
每小时要起来活动3~5分钟
此外,减肥要循序渐进
较为理想的减重目标应该是
6个月内减少当前体重的5%~10%
合理的减重速度为每月减2~4kg







